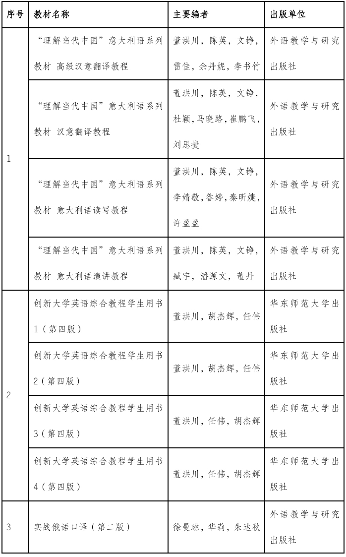
9 ตำราเรียนของ ม.SISU ได้รับการคัดเลือกเป็นตำราระดับชาติสำหรับหลักสูตรปริญญาตรี ในแผนพัฒนา 5 ปี ฉบับที่ 14

2026-01-23


เมื่อเร็วๆ นี้ กระทรวงศึกษาธิการจีนได้ประกาศรายชื่อตำราเรียนระดับชาติสำหรับหลักสูตรปริญญาตรี ในแผนพัฒนา 5 ปี ฉบับที่ 14 โดยตำราเรียนของมหาวิทยาลัยภาษาต่างประเทศเสฉวน (หรือ ม.SISU ) ได้รับการคัดเลือกทั้งหมด 9 เล่ม ได้แก่ ชุดตำราภาษาอิตาเลียน "เข้าใจจีนร่วมสมัย" ภาคภาษาอิตาลี (จำนวน 4 เล่ม) ชุดตำราเรียน “ภาษาอังกฤษมหาวิทยาลัยแบบบูรณาการเชิงนวัตกรรม” (จำนวน 4 เล่ม) และ "การล่ามภาษารัสเซียเชิงปฏิบัติการ (ฉบับปรับปรุงครั้งที่ 2 )" จำนวนตำราที่ได้รับการคัดเลือกทำให้มหาวิทยาลัยของเรา เป็นอันดับหนึ่งของสถาบันอุดมศึกษาในสังกัดเทศบาลนครฉงชิ่ง ซึ่งสะท้อนให้เห็นถึงรากฐานที่แข็งแกร่งและศักยภาพด้านนวัตกรรมในการพัฒนาตำราภาษาต่างประเทศของมหาวิทยาลัย


รายชื่อตำราเรียนที่ได้รับการคัดเลือกเป็นตำราระดับชาติสำหรับหลักสูตรปริญญาตรี ในแผนพัฒนา 5 ปี ฉบับที่ 14ของ .SISU

7.jpg

ตำราเรียนระดับชาติถือเป็น มาตรฐานสูงสุดของตำราระดับปริญญาตรีของประเทศ ทั้งในด้านเนื้อหาทางความคิด ความถูกต้องทางวิชาการ และความเหมาะสมในการใช้งาน โดยต้องผ่านกระบวนการคัดเลือกอย่างเข้มงวดหลายขั้นตอน เช่น การเสนอชื่อในระดับมณฑลและการประเมินโดยผู้เชี่ยวชาญ การที่ตำราเรียนทั้ง 9 เล่ม ได้รับการคัดเลือกในครั้งนี้ ไม่เพียงแต่เป็นการรับรองคุณภาพงานพัฒนาตำราของมหาวิทยาลัยของเราโดยกระทรวงศึกษาธิการเท่านั้น หากยังเป็นการชื่นชมอย่างสูงต่อความทุ่มเทของทีมผู้เขียนในการพัฒนาการเรียนการสอนภาษาต่างประเทศ และการตอบสนองต่อยุทธศาสตร์การสื่อสารระหว่างประเทศของประเทศจีน

มหาวิทยาลัยของเราได้ให้ความสำคัญกับการพัฒนาตำราเรียน ในฐานะแกนหลักของการผลิตบุคลากรมาโดยตลอด พร้อมทั้งตอบสนองอย่างแข็งขันต่อนโยบายของประเทศในการพัฒนาระบบตำราเรียนระดับชาติ ในอนาคต ม.SISU จะใช้โอกาสจากการได้รับการคัดเลือกครั้งนี้เป็นแรงผลักดันในการปรับปรุงเนื้อหาและรูปแบบของตำราเรียน พร้อมทั้งใช้ตำราเรียนระดับชาติเป็นต้นแบบในการยกระดับการเรียนการสอน เพื่อวางรากฐานที่มั่นคงสำหรับการผลิตบุคลากรด้านภาษาต่างประเทศที่สามารถถ่ายทอดเรื่องราวของจีนสู่เวทีโลกได้อย่างมีประสิทธิภาพ และสนับสนุนการเสริมสร้างศักยภาพการสื่อสารระหว่างประเทศของจีน


แหล่งที่มา: https://www.sisu.edu.cn/cwyw/b1118696e0544538882e1eab6c4067fc.htm